2024年上海專升本什么學校有面試?以下是上海專升本考試網整理的相關內容,祝大家備考順利。

上海應用技術大學、上海電力大學、上海電機學院、上海商學院、上海師范大學天華學院、上海中僑職業技術大學、上海立達學院、上海外國語大學賢達經濟人文學院、上海建橋學院、上海杉達學院、上海健康醫學院、上海第二工業大學,2023年上海專升本面試全稱為免筆試入學(面試)資格申請,各院校面試申請條件不同,部分院校有專業限制要求。
2023年上海專升本免筆試入學(面試)資格申請條件匯總
上海電力大學
根據《教育部辦公廳關于做好高校保送錄取世界技能大賽獲 獎選手工作的通知》(教學廳[2020]3 號)要求,凡在世界技能組織主辦的“世界技能大賽( World Skills Competition )” 中獲獎的中國國家代表隊選手,符合上海市高考報名條件的中 職畢業生,可申請保送入學資格,學校將對申請考生進行資格 審核并組織相關綜合考核。
上海應用技術大學
符合《教育部辦公廳關于做好有關高校保送錄取世界技能大賽獲獎 選手工作的通知》(教學廳〔2020〕3 號)保送資格的考生,可在3月12日中午12:00前向我校提出保送申請,過時不再受理,申請專業須符合2023年我校普通專升本招生專業,通過我校審核的考生方可進行報考。
上海第二工業大學
保送錄取資格申請
凡在世界技能組織主辦的“世界技能大賽(World Skills Competition)”中獲獎的中國國家代表隊選手,且獲獎的獎項與報考的招生專業大類相符,可提出保送錄取資格的申請。經學校招生領導小組資格審核通過的考生,可免于筆試考核,須參加學校的綜合考核面試,面試合格者予以錄取。
保送錄取資格申請材料遞交及面試考核安排:已經填報我校志愿且符合報名條件的考生須于3月26日9:00-22:00,3月27日9:00-15:00登錄“上海招考熱線”進行網上繳費,3月30日12:00前將本人的保送錄取申請表掃描件(申請表請到本校招生辦官網招生動態欄目下載)、身份證正反面掃描件、獲獎證書掃描件發送至郵箱(zsb@sspu.edu.cn), 學校將對提出申請的學生進行資格審核,審核結果及面試考核的具體安排將于3月31日12:00公布,審核通過的考生根據公告的提示內容按時參加面試,本校將于4月4日13:00在招生辦官網公示保送預錄取考生名單以及預錄取專業。
免筆試入學(面試)資格申請
凡符合以下條件之一者,且獲獎的獎項與報考的招生專業大類相符,可提出免筆試入學(面試)資格的申請。經學校招生領導小組資格審核通過的考生,可免于筆試考核,須參加學校的綜合考核面試(面試總分為100分),面試合格者(面試分數60分及以上)予以預錄取。
1) 世界技能大賽上海選拔賽優勝獎及以上獎項獲得者。
2) 中華人民共和國職業技能大賽銅牌及以上獎項獲得者。
3) 2022第二屆全國技能大賽(上海選拔賽)選拔出的種子選手,且已入選第47屆世界技能大賽項目上海集訓隊的選手。
綜合考核面試內容包括專業綜合能力(70分)、政治素養(15分)、心智與禮儀(15分)三個方面,滿分100分。
免筆試入學(面試)資格材料遞交以及面試:已經填報我校志愿且符合報名條件的考生,須于3月26日9:00-22:00,3月27日9:00-15:00登錄“上海招考熱線”進行網上繳費,3月30日12:00前將本人的免筆試入學(面試)申請表掃描件(申請表請到本校招生辦官網招生動態欄目下載)、身份證正反面掃描件、獲獎證書掃描件發送至郵箱(zsb@sspu.edu.cn), 學校將對提出申請的學生進行資格審核,審核結果及面試考核的具體安排將于3月31日12:00發布公告,審核通過的考生根據公告的提示內容按時參加面試,本校將于4月4日13:00在招生辦官網公示預錄取名單以及錄取專業名稱。
上海電機學院
符合《教育部辦公廳關于做好有關高校保送錄取世界技能大賽獲獎選手工作的通知》(教學廳〔2020〕 3 號)要求的考生可申請保送我校相關專升本(含高本 貫通)專業。
上海商學院
具有保送資格的考生根據《教育部辦公廳關于做 好世界技能大賽獲獎保送的通知》(教學廳〔2020〕3 號) 執行。申請對象為符合第八條報考條件并在世界技能大賽獲獎的中國國家代表隊選手,學校對申請考生進行資料審核并組織相關綜合考核。
上海健康醫學院
符合市教委“專升本”報名條件規定,同時還須符合學校專業對口報考要求的考生如有下列獲獎情況之一可申請面試免筆試錄取。面試免筆試錄取比例最高不超過各專業招生計劃數的30%(含30%)。
(1)考生專科階段在附表2所列競賽中取得個人等級獎一等獎(金獎)及以上。2人及以上組隊參賽獲得的等級獎獎項須為所列競賽的最高等級,且須提供考生在團隊中的角色及作用證明。獎項須為決賽階段取得,不包含地區賽、選拔賽、初賽、預賽、復賽等取得的獎項。
(2)世界技能大賽、ACM-ICPC國際大學生程序設計競賽代表中國參加國際比賽的考生。世界技能大賽中國選拔賽各項目成績名次前10%的考生。
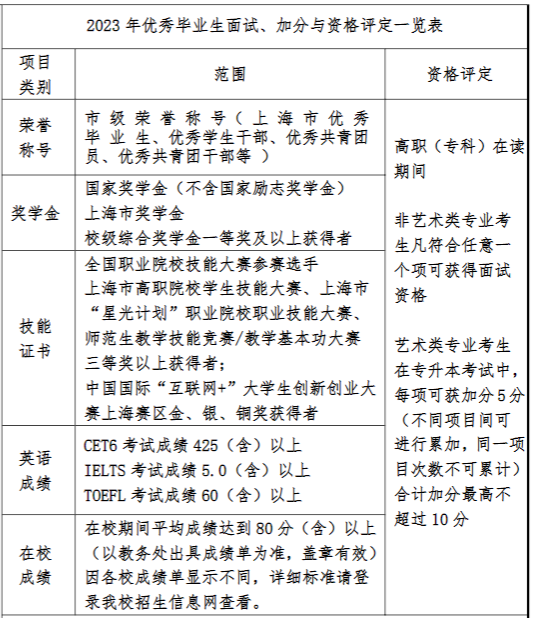
上海杉達學院
2023年優秀生面試資格評定一覽表


上海建橋學院
免筆試面試錄取申請條件:
1、凡高職(專科)在讀期間,符合以下任意一個項目的考生可獲得面試資格:
(1)市級及以上大學生年度人物(含提名獎)、優秀共產黨員、優秀學生(學生干部)、優秀團員(團干部)、進博會優秀志愿者、五四青年獎章榮譽稱號的獲得者;
(2)國家獎學金(不含國家勵志獎)或上海市級獎學金獲得者;
(3)中國國際“互聯網+”大學生創新創業大賽上海賽區金獎獲得者;
(4)“挑戰杯”全國大學生課外學術科技作品競賽、“挑戰杯”中國大學生創業計劃競賽上海賽區金獎獲得者;
(5)上海市“星光計劃”職業院校技能大賽一等獎獲獎者;
(6)中華人民共和國職業技能大賽國賽階段獲獎者(中華人民共和國人力資源和社會保障部主辦);
(7)全國職業院校技能大賽國賽階段獲獎者(全國職業院校技能大賽組織委員會主辦);
(8)連續參加兩屆進博會志愿者工作(證書落款以商務部部長和上海市市長簽名為準);
(9)上海建橋學院雷鋒金質獎章獲得者。
2、在高職(專科)在讀期間,同時符合以下任意兩個項目的考生可獲得面試資格:
(1)校級三好學生、優秀學生(學生干部)榮譽稱號的獲得者;
(2)校級學年綜合獎學金二等獎及以上或校級學期綜合獎學金一等獎以上獲得者(不含企業獎學金);
(3)高職(專科期間)就讀非英語專業且CET-6合格(425分及以上),或商務英語專業且英語專業四級考試合格的考生;
(4)《上海市教育委員會2022年支持舉辦學科競賽活動名單》(滬教委高[2022]19號)中各類學科競賽項目中獲得一等獎(金獎)或二等獎(銀獎)者;
(5)“匯創青春”上海大學生文化創意作品展示活動、中國大學生創意節中獲一等獎者;
(6)“中國高等教育學會2020全國普通高校大學生競賽排行榜”中各類學科競賽項目中,國賽(總決賽)階段獲獎者;全國大學生英語競賽NECCS國賽(總決賽)階段獲獎者;
(7)“挑戰杯”全國大學生課外學術科技作品競賽、“挑戰杯”中國大學生創業計劃競賽上海賽區銀獎獲得者;
(8)進博會志愿者(證書落款以商務部部長和上海市市長簽名為準);
(9)上海建橋學院雷鋒獎章獲得者;
(10)上海市及以上大學生一類體育比賽團體項目前六名、單人項目前三名、多人項目前六名獲得者。(說明:①一類體育比賽指由“中國大學生體育協會“、”上海市教育委員會“、”上海市體育局“、”上海市大學生體育協會“、”上海市學生陽光體育大聯賽組織委員會”五個單位之一為主辦單位的體育比賽②團體項目指以學校為單位參賽,多人參加,無單項獎且獎項名次唯一的競賽項目,僅限籃球、足球;多人項目指比賽由雙人、4人接力、4人團體等2人及以上參加的比賽分項目,僅限擊劍、體育舞蹈、徑賽、乒乓球、網球、武術;單人項目僅限擊劍、體育舞蹈、田徑、乒乓球、網球、武術、拳擊、跆拳道③參加學生陽光體育大聯賽獲團體一、二、三等獎項等同多人項目第一、二、三名。)
上海師范大學天華學院
符合《教育部辦公廳關于做好有關高校保送錄取世界技能大賽獲獎選手 工作的通知》(教學廳〔2020〕3 號)文件規定,在世界技能組織主辦的 世界技能大賽中獲獎的專科(含高職)畢業生可保送我校相關專業。
上外賢達經濟人文學院

上海立達學院
符合以下條件的考生,可申請優先面試(免筆試)錄取,面試錄取數不超過計劃數的50%,面試不通過者可繼續參加常規測試錄取。

上海中僑職業技術大學
一、保送資格條件:凡在世界技能大賽中獲獎的中國國家代表隊選手且符合上海市教委文件規定專升本報名條件的高職畢業生可保送至我校相應本科專業。具體保送要求按《教育部辦公廳關于做好有關高校保送錄取世界技能大賽獲獎選手工作的通知》(教學廳〔2020〕3號)執行。
二、符合以下條件的考生,經學校相關部門組織的面試通過后可免筆試入學(免筆試錄取數不超過計劃的50%):
1.獲得市級及以上榮譽稱號的優秀學生(學生干部)、優秀團員(團干部)、市五四青年獎章。
2.教育部組織的全國技能大賽獲獎者、上海市教委組織的上海市職業技能(高職組)獲獎者。
3.高校三好學生、優秀學生(學生干部)、優秀團員(團干部)以上稱號獲得者。
4.在校期間獲得國家、市級、校級三等獎以上獎學金的考生。
5.在校期間獲得各類競賽項目國家、市級、區及行業類獎項的考生。
6.在校期間平均成績達到70分及以上(以教務處出具成績單為準,蓋章有效)。
7.CET-6合格(425分及以上)。
8.獲得國家人力資源和社會保障部職業技能鑒定中心或上海市職業技能鑒定中心頒發的職業資格(職業技能)高級證書獲得者。
凡報考我校并符合以上條件的考生,登錄學校網站按要求提交相關材料。材料提交時間:3月14-16日,逾期不交作自動放棄處理。獲得保送及面試資格的名單會在學校招生網站公布。
以上就是關于“2024年上海專升本什么學校有面試?”的全部內容了,考生如果想獲得更多關于上海專升本學校資訊、學費標準、考試科目、錄取分數線、招生簡章、考試大綱等相關信息,敬請關注上海統招專升本考試網(http://www.010dnf.com/)!

上海專升本聲明
(一)由于考試政策等各方面情況的不斷調整與變化,本網站所提供的考試信息僅供參考,請以權威部門公布的正式信息為準。
(二)本網站在文章內容來源出處標注為其他平臺的稿件均為轉載稿,免費轉載出于非商業性學習目的,版權歸原作者所有。如您對內容、版權等問題存在異議請于我們聯系,我們會及時處理。
文章來源于網絡,如有侵權,請聯系刪除

升本福利官
統招報名
升本培訓班
英語四級
教師資格
成考報名



