JJB竞技宝|足球世界杯竞猜平台

  • 歡迎訪問上海專升本網!本站為【傳愛專升本】旗下門戶網站,為考生提供上海專升本學校的招生政策與資訊,權威信息以上海教育考試院www.shmeea.edu.cn為準。
  • 登錄 | 注冊
    服務時間
    9:00-24:00
    報考解答
    還在為報考流程
    報名條件發愁?
    微信掃碼添加
    發送【地區】+【年級】+專業】

    (傳愛咨考專升本老師為你解答)

    學習交流
    掃碼加入考生交流群
    真題福利
    掃碼回復【真題資料】,即可獲取免費資料包~
    在線做題
    掃碼即可開始刷題
    商務合作
    聯系我們
    13916151478
    客服

    ?

    隨時獲取升本資訊
    隨時獲取升本資訊
    關閉
    上海專升本 >政策公告 > 2022年上海杉達學院服裝與服飾設計(人物形象設計)面試公告
    一站式專升本服務平臺,免費咨詢讓你升學無憂
    專升本老師
    專升本網資深指導老師
    免費試聽
    資料領取
    咨詢老師

    2022年上海杉達學院服裝與服飾設計(人物形象設計)面試公告

    2022-03-08 09:36:27    來源:上海專升本    點擊:

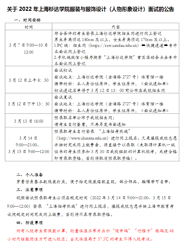
    2022年上海杉達學院服裝與服飾設計(人物形象設計)面試公告

    展開全文
    —— 還想了解更多專升本資訊?預約免費咨詢 ——
    你的姓名
    *聯系方式
    就讀年級
    就讀專業
    立即預約
    上海專升本尾部圖片
    上海專升本聲明

    (一)由于考試政策等各方面情況的不斷調整與變化,本網站所提供的考試信息僅供參考,請以權威部門公布的正式信息為準。

    (二)本網站在文章內容來源出處標注為其他平臺的稿件均為轉載稿,免費轉載出于非商業性學習目的,版權歸原作者所有。如您對內容、版權等問題存在異議請于我們聯系,我們會及時處理。


    文章來源于網絡,如有侵權,請聯系刪除

    本文地址:http://www.010dnf.com/show-265-8441-1.html

    2026年上海專升本便捷服務

    · 溫馨提示:由于專升本考試機會一年
    僅此一次,建議廣大在校生提前備考。
    專升本考生服務

    添加我們企業微信

    回復關鍵詞,了解更多專升本咨詢

    可為您第一時間推送專升本相關資訊