2025年上海立達學院專升本面試條件已公布,上海立達學院專升本網持續為大家更新上海立達學院報名及考試資訊,祝各位同學備考順利!

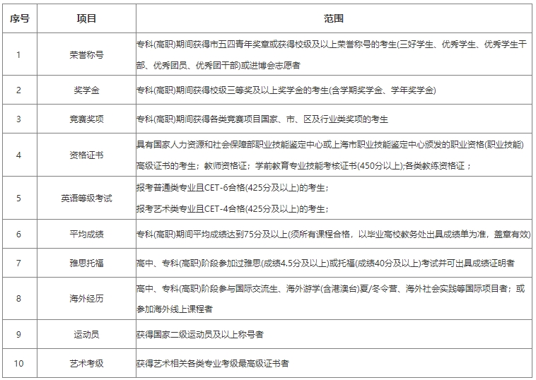
立達專升本優先面試錄取(免筆試)申請條件 (符合以下條件之一者獲得面試資格,各專業面試錄取人數不超過計劃數的50%,面試不通過者可繼續參加常規測試錄取)

備注:面試內容為綜合素養方向,1對多,抽題,問答,綜合素養類題型+英語口語考察,具體以當年官網公布面試方案為準。
展開全文
你的姓名
*聯系方式
就讀年級
就讀專業
立即預約
以上就是關于“2025年上海立達學院專升本面試條件”的內容了。考生如果想獲得更多關于上海專升本學校資訊、招生章程、考試科目、錄取分數、考試大綱等相關信息,敬請關注上海專升本網(http://www.010dnf.com/)。
上海專升本聲明
(一)由于考試政策等各方面情況的不斷調整與變化,本網站所提供的考試信息僅供參考,請以權威部門公布的正式信息為準。
(二)本網站在文章內容來源出處標注為其他平臺的稿件均為轉載稿,免費轉載出于非商業性學習目的,版權歸原作者所有。如您對內容、版權等問題存在異議請于我們聯系,我們會及時處理。
文章來源于網絡,如有侵權,請聯系刪除

升本福利官
統招報名
升本培訓班
英語四級
教師資格
成考報名 

